登录
注册账号
|
忘记密码
社交账号登录
首页
关于我们
协会简介
协会领导
理事会介绍
组织构架
协会章程
协会党建
党日活动
三会一课
友情链接
协会动态
协会动态
行业资讯
媒体报道
专家团队
健康管理顾问团队
高级健康讲师团队
人才培训中心
健康科普
公益培训
职业培训
继续教育
健康专项技能培训
会员服务
会员查询
个人会员申请
企业会员申请
个人会员风采
企业会员展示
健康职业发展
各地市会员之家
顾问服务
商业赋能服务
法律咨询服务
金融保险服务
联系我们
协会动态
首页
>
协会动态
协会动态
Association introduction
协会党建
协会动态
行业资讯
媒体报道
赵海洋 安徽省公共营养师协会 会长
健康管理师
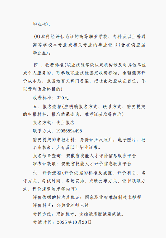
关于2025年10月20日公共营养师评价实施公告
作者:安徽省公共营养师协会
发布时间:2025-10-13
点击数:
上一篇:暂无
下一篇:
关于2025年11月16日公共营养师评价实施公告
返回列表